• Home
  • /
  • Blog
  • /
  • Why I Retired Content Boot Camp
Why I retired my Content Boot Camp

Content Boot Camp is 4 years old!

Four years ago, I hit a wall when it came to trying to make my web development clients understand that a website alone wasn't going to bring them clients.

I created Content Boot Camp to address the real issue I saw with my clients - that they didn't have a real marketing plan and effective content to support it. 

I've talked before about the dangers of outsourcing your marketing content before you truly have clarity on your audience, offer and messaging. Copywriters are great, but you need to define your voice before trying to outsource to someone else. 

It wasn't long after launching Content Boot Camp that our coaching clients, who were getting amazing results implementing what they learned, started asking for help with their technology. 

Coaching Clients Needed Help with Their Technology

I created InSourced - our done-for-you offer to help with all the things I saw clients struggle with - website upgrades, software integrations, email marketing and more.

Last summer, I realized that the vast majority of small business owners were missing out on the power of automating their marketing, sales, and onboarding so we launched CRM to Sales.

In CRM to Sales, we take over managing your Active Campaign CRM and build a marketing engine that will follow up with and sell to 100% of your leads 100% of the time.

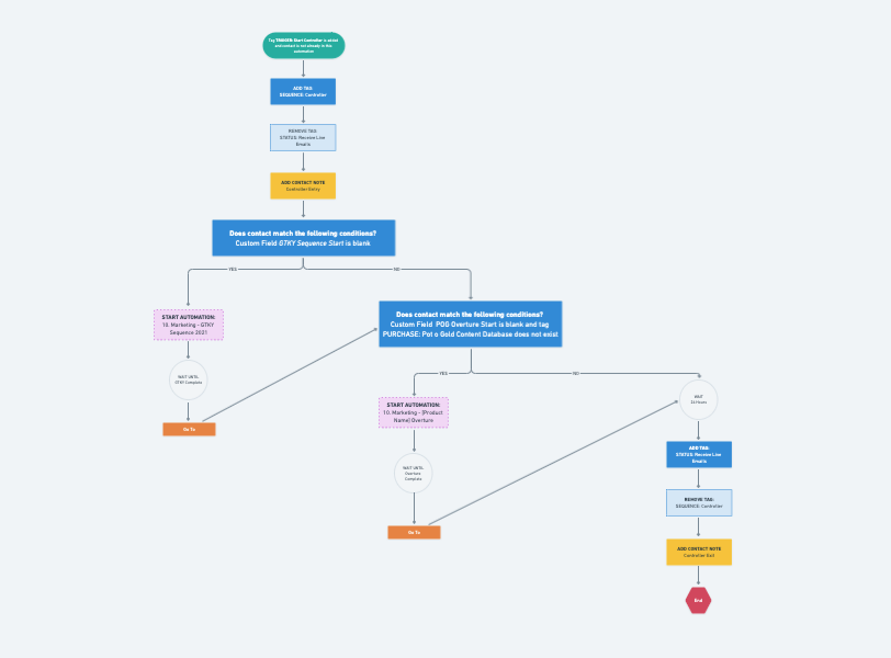
Screenshot of an automation map created in Whimsical, showing the start trigger and automation steps

An example of the marketing engine maps we build for clients

In October 2022, I launched this offer to 621 of our most engaged subscribers and 21 past clients. The automated emails went out while I attended and spoke at CaboPress, an amazing business conference that takes place mostly in a swimming pool at a 5-star all-inclusive resort.

Kronda Adair  sitting at the edge of a resort swimming pool presenting a talk on marketing automation at CaboPress

My emails were selling for me while I gave this talk about automation at CaboPress

Within 6 weeks, we were booked out for the rest of the year.

Now after three months working with our beta CRM to Sales clients, a pattern is emerging.

So many clients were struggling to get their first welcome emails written. Even though we gave them psychology-driven email templates with a proven track record.

  • No emails.
  • No automation.
  • No results.

So I reached out and started scheduling 1:1 calls to help everyone get their emails done. 

Combining Done-For-You, Coaching & Consulting for Better Results

In every case, the things holding people back were issues that we resolved with just a few minutes of coaching.

  • Mindset blocks
  • Doubt
  • Perfectionism
  • Inexperience

The writing is on the wall.

Done for you is not enough.

Coaching is not enough.

Unless they already have a copywriter, most people need help getting unstuck and building confidence and good habits for creating content that converts.

AND having great content only helps if you have a channel to distribute that content. And email is still the most profitable marketing channel by a large margin.

So we will be focusing entirely on building CRM to Sales and also bringing the best parts of Content Boot Camp into the offer so that no one ends up paying us to manage their CRM and then gets stuck on producing the content they need to drive sales.

This is your chance to get access to all my knowledge and skills inside of one offer that combines the best of 1:1 and group coaching, consulting and done-for-you services. 

I don't have everything figured out, but I have a great coach who is helping us with making sure this offer is systemized and scalable and incredibly valuable for both our clients and our team.

Now that Content Boot Camp is Retired, What Will Change?

Here are few things that will be changing: 

  • I will be archiving the private CBC Facebook group.
  • We will be launching a new community on Circle before the end of Q1 and inviting all our customers to join. That means everyone who has purchased any of our products or services. 
  • We will be adding more support inside of CRM to Sales including 1:1 coaching/consulting calls, dedicated coworking hours, and probably a monthly group call.
  • The minimum support retainer will go up from $500 to $1000/month for all new CRM to Sales maintenance clients.
  • New clients are required to go through the 90-day Audit and Optimize phases (starting at $9000) to get their marketing engine built before going on a maintenance plan
  • Past clients who have had an Active Campaign set up from us  can join us anytime and remove managing your email and CRM from your list of responsibilities.

In short, we'll be combining the best parts of done-for-you, group coaching, 1:1, and community and welcoming anyone who jibes with our values and is ready to build automated marketing, sales, and onboarding systems in their business.

Who is a Good Fit for CRM to Sales?

Since we are combining the best parts of our most impactful service with coaching and support that means that we will only be taking clients who are currently using or with to migrate to Active Campaign.

To be a really great fit, a business should be earning at least $250k / year and be serious about using email as a central part of your marketing strategy.

For business owners who have not reached that level, everyone who has purchased the Pot o Gold or the Content to Clients Workshop will be invited to join our new Circle community for help, support, and peer accountability toward growing their business.

I'm really excited about our direction this year and looking forward to helping give a lot of business owners grow their business while getting relief from this truly overwhelming part of their marketing.

Ready to Build Your Marketing Engine? 

If you meet the qualifications above and you're ready to get your marketing sorted and build your marketing engine in the next 90 days, apply to work with us

About the author 

Kronda Adair

Kronda is the CEO of Karvel Digital, a digital marketing agency that helps mission-driven service-based business owners how to use content to sell so they can automate their marketing and scale without burnout. She loves empowering small business owners to not be intimidated by all this tech stuff. She's often covered in cats.

{"email":"Email address invalid","url":"Website address invalid","required":"Required field missing"}
>